Розробка прототипу була частиною дослідження, спрямованого на розширення використання децелюляризованих рослинних каркасів за межі регенеративної медицини. У цьому випадку — для виробництва їжі.
За словами дослідників, прототип точно імітує звичайну свинину за текстурою та смаком, і може прокласти шлях до широкомасштабного біовиробництва.

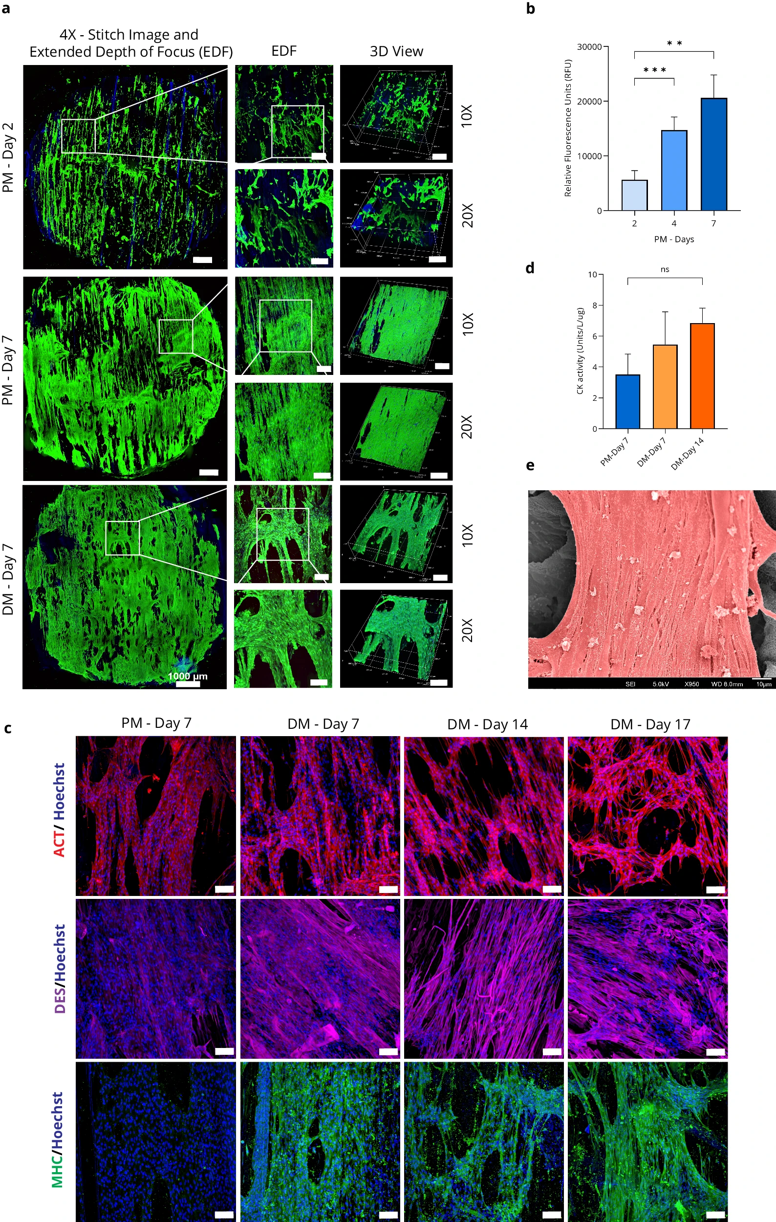
Їстівні каркаси на рослинній основі забезпечують важливу фізичну та біологічну підтримку розвитку тканин.
Міцні каркаси дозволяють вирощувати більш складні культивовані м’ясні продукти – структуровані і у більших шматках
У процесі виробництва рослинні каркаси видаляють, зберігаючи лише мікроструктуру, яка імітує позаклітинний матрикс – природну структуру тваринної тканини. Цей процес називається децелюляризацією.

Децелюлярізація забезпечує функціональність каркаса та покращує вирівнювання м’язових клітин, клітинну адгезію та проліферацію. В результаті у розрізі культивовані м’ясні продукти більше нагадують традиційне м’ясо.
Крім того, децелюляризовані біоматеріали забезпечують вищу сумісність та безпеку, ніж синтетичні.
Дослідники уточнюють, що обрали саме спаржу, тому що вона їстівна та міцна. Спаржа має унікальне розташування судинних пучків, яке забезпечує жорсткість і вирівнювання клітин, необхідних для росту м’язів і жиру.

Клітини на каркасі зі спаржі демонструють стійкий ріст, ефективно прикріплюються та лишаються живими й здоровими протягом тривалого періоду часу.
Нагадаємо, віднедавна набори клітин різних тварин для вирощування м’яса можуть купити невеликі стартапи.
Джерела: Springer Nature, Vegconomist

